-
[Blender 3D] 블렌더로 조각 치즈 만들기블렌더 3D/노트필기-단축키 2021. 10. 3. 13:31728x90반응형

Add mesh로 Circle 추가
Fill type> Triangle Fan으로 해주면 파이조각처럼 나눠짐

Inset faces로 중심에 작은 원 만들어준다
이렇게 하는 이유는 그냥은 Loop cut 추가가 안되기 때문
루프컷은 네 개 이상의 꼭지점이 있을때부터 만들어진다

Ctrl+ R 루프컷 추가 두번 세번~

그리고 치즈조각모양 원하는 만큼 선택 후

Ctrl+I 눌러서 반전 선택 후 X키 눌러서 delete Faces

남은 조각 선택 후 Set Origins > Origin to Geometry이러면 Origin이 조각 가운데로 위치하게됨

Ctrl+ S > Selection to Cursor 해서 Origin 으로 옮겨진 Cursor 자리로 조각을 옮겨주고

E눌러서 extrude 두께를 줌
그리고 Add Loop Cut

음영이 이상해진다면 Recalculate Normals 하고
Ctrl+ A 해서 All transforms도 해줌

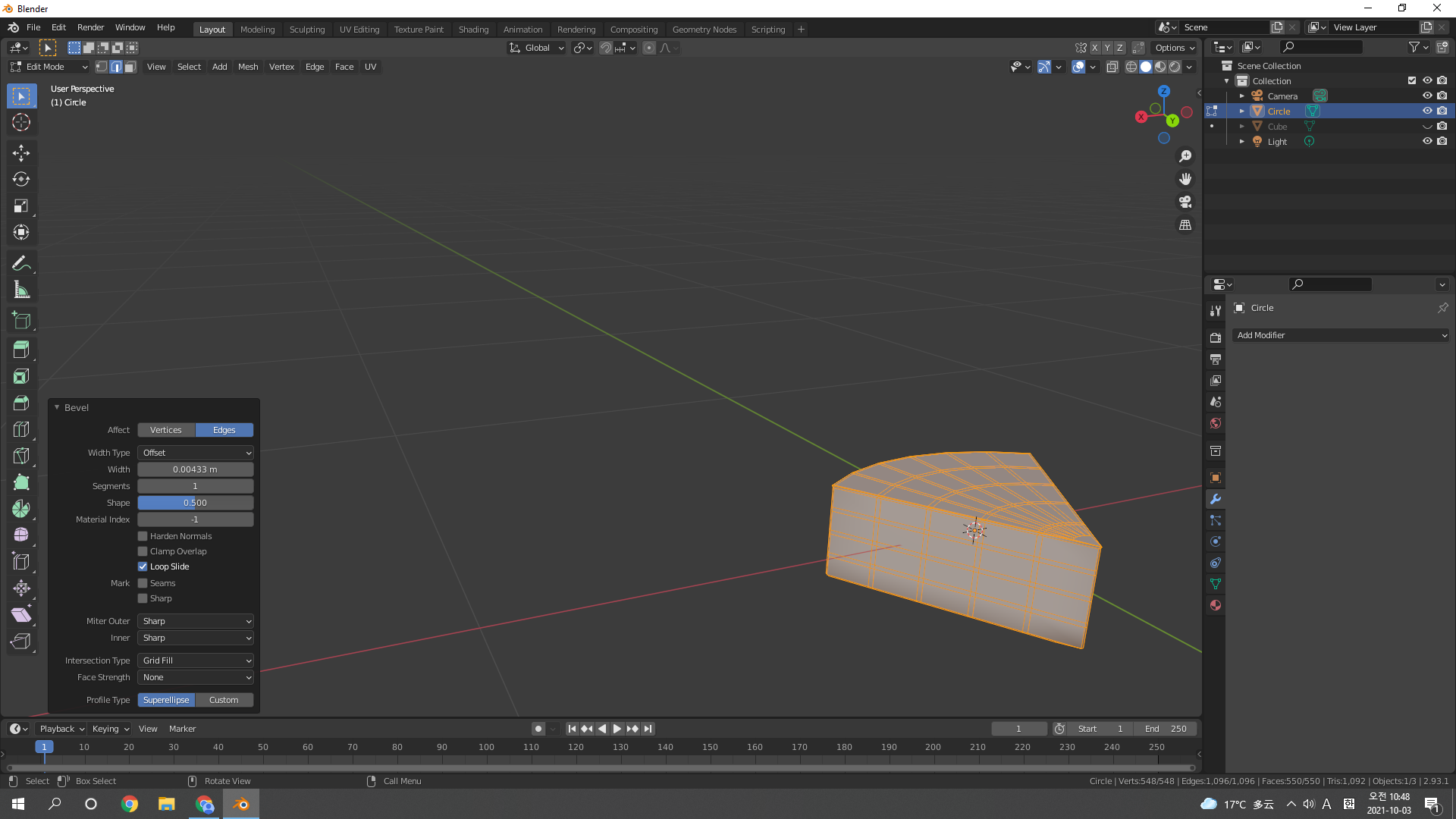
모서리에 Bevel 넣어서 너무 날카롭지 않게

Add mesh > UV spheres 해서 구멍 뚫을 자리에 uv sphere 위치

크기를 제각각 하는게 더 자연스러우니 uv spheres 선택한 다음 위의 object> transform> Randomize transform 해줌

크기가 만족스럽게 수정됐으면 spheres 선택 후 ctrl+J 눌러서 쪼인~이제 하나의 메쉬가 됐음

sphere 뭉치(?)선택한 다음 Shade smooth

치즈 몸통 선택 후 Boolean modifier 추가추가추. 적용

오잉 징그러워,...

Object data properties에서 Normals> auto smooth 체크
30도 이상의 각에만 smooth를 적용한다는 의미

그리고 Render properties> Ambient Occlusion, Screen space reflections, refraction, Half res trace 체크

material properties 에서 색상 설정

조명알못이지만 대충 이쯤 조명을 넣어주고

Render properties에서 가로 세로 설정 해주고
나는 필요에 따라 1600 1600으로 함

Denoise data 한 다음 Render image 한 결과물

이제 텍스쳐를 적용해야하는데 넘 힘듬 배터리 방전 일단 여기까지
728x90'블렌더 3D > 노트필기-단축키' 카테고리의 다른 글
shrinkwrap/ Shape Key/Deform (0) 2021.12.07 [Blender 3D] Grease Pencil 기본 기능 (0) 2021.10.04 [Blender 3D] Subdivision Surface Modifier 기능과 단축키 (0) 2021.08.22 [Blender 3D] Solidify Modifier 기능 (0) 2021.08.22 [Blender 3D] Alt+D로 링크된 오브젝트 Shift+A로 스케일 적용시 문제(Can not apply to a multi user) (0) 2021.08.22