-
[Blender 3D] CGBoost 사과 튜토리얼 애니매이션 사과 떨어뜨리기블렌더 3D 2021. 7. 21. 15:52728x90반응형

블렌더 애니매이션 사과 떨어지기
실린더를 만들어서 스케일 조정후 실린더 클릭-> Object properties -> Viewport Display에서 Display as를 Wire로 세팅해주면 저렇게 와이어처럼 변해야하는데 왜 나는 그냥 사라지는가...
왜지 왜죠?????
또 뭘 놓친거지???

알았다
화면 상단의 overy 설정을 enabled 해줘야ㅕ함
저게 disabled 되어있으면 클릭해도 선택이 됐는지 안됐는지 안보여서 매우불편!
눌러서 파랗게 enabled 해주자

그리고 다시 실린더 선택후 physics properties 설정 바꿔주기.
Rigid Body 탭 enabled 한다음 type을 Passive로 바꿔줌. 실린더가 떨어지는게 아니고 실린더에 떨어지는거니까.
Collisions에서 Shape를 Mesh로 해줌. 잘 모르겠지만 저렇게 해야 실린더의 위 아래 구멍을 무시하지 않는다고함.
(Convex Hull은 구멍을 무시)
그다음 Sensitive를 0.01로 바꿔줌

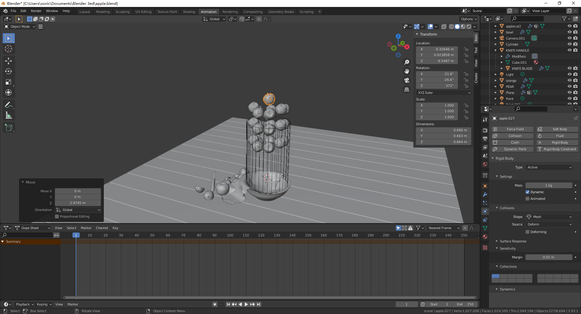
그다음 사과 하나를 선택 후 Alt+D 해서 복사해줌 ( 이렇게하면 속성까지 같이 복사된다고하는거같음?)
그다음 복사한 사과에 Rigid Body 적용해줌. Rigid Body Type은 Passive 아니고 Active로 -> 사과가 직접 떵러지는거니까 Active!
Collisions에서 Mesh 적용해주고,. Sensitivity Margin 0.01m로 변경
그리고 그 사과를 다시 여러개 Alt+D로 복사한 뒤 로테이션 변경해서 다양한 모양으로 떨어지게 해주기

이렇게
하고 Play animation 했더니 컴퓨터가 비명지름
엄청 천천히 떵러지면서 그릇이랑 바닥이랑 다 통과해버림ㅎㅎㅎㅎ ㄴ환장~~~
그릇에 rigid body 설정해주고 passive 해주고 sensitivity 바꾸고 collisions도 mesh로 바꿔줌
그리고 다시 실행했는데 떨어지는지 안떵러지는지 확인하기도 전에 애니매이션 아주 천..처어언히이이 돌아가다가 컴터멈춤!^^
이거 왜이래? FPS 설정문젠가? 알아봐야겠음
728x90'블렌더 3D' 카테고리의 다른 글
[Blender 3d] CGBoost 사과 튜토리얼 물방울 Particles 설정하기(1) (0) 2021.07.21 [Blender 3d] CGBoost 사과 튜토리얼 part10-uv Editing (0) 2021.07.21 [Blender 3d] CGBoost 사과 튜토리얼 애니매이션이 너무 느려서 돌아버림 (0) 2021.07.21 3d 블렌더 독학으로 배우기 시작 (feat 유투브 귀동냥 눈동냥) (0) 2021.07.09 취미 이야기 티스토리 블로그 시작합니다 (1) 2021.07.03