-
블렌더 Hard OPS 애드온 사용법블렌더 3D 2022. 7. 8. 23:28728x90반응형

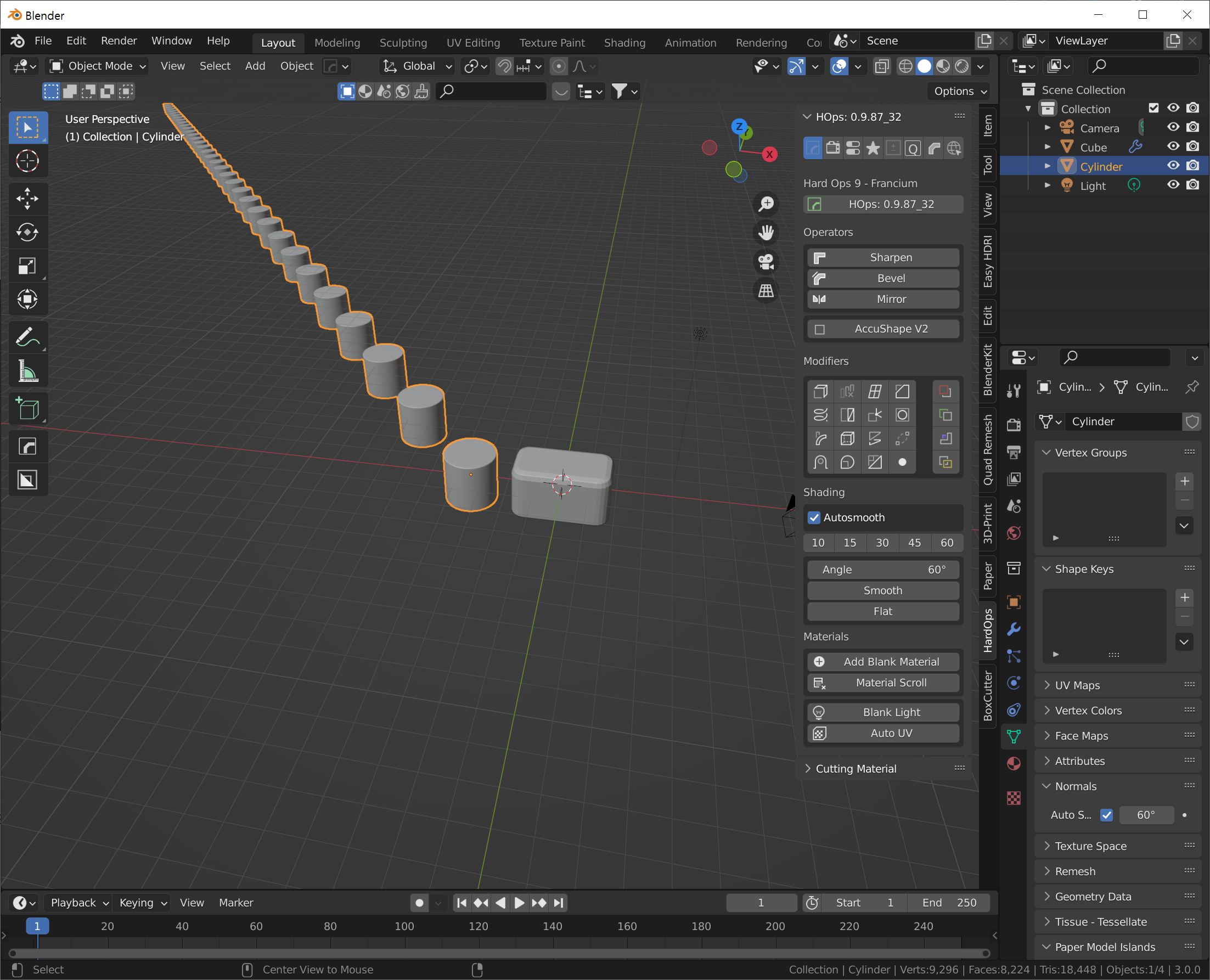
보통 shade smooth -> auto smooth 이렇게 두번에 거쳐 가야하는 작업을
Q -> Sharpen으로 한번에 가능!
q->bEVEL 누르고 마우스 위 아래로 올려 내려가면서 베벨 정도 본 다음 마우스 왼쪽버튼으로 결정
Q->베벨 누를때 시프트컨트롤 클릭 : 베벨 60도
컨트롤 클릭: 베벨 30도
그리고 이렇게 넣은 베벨은 따로 APPLY SCALE 이런거 안해도 적용된다.

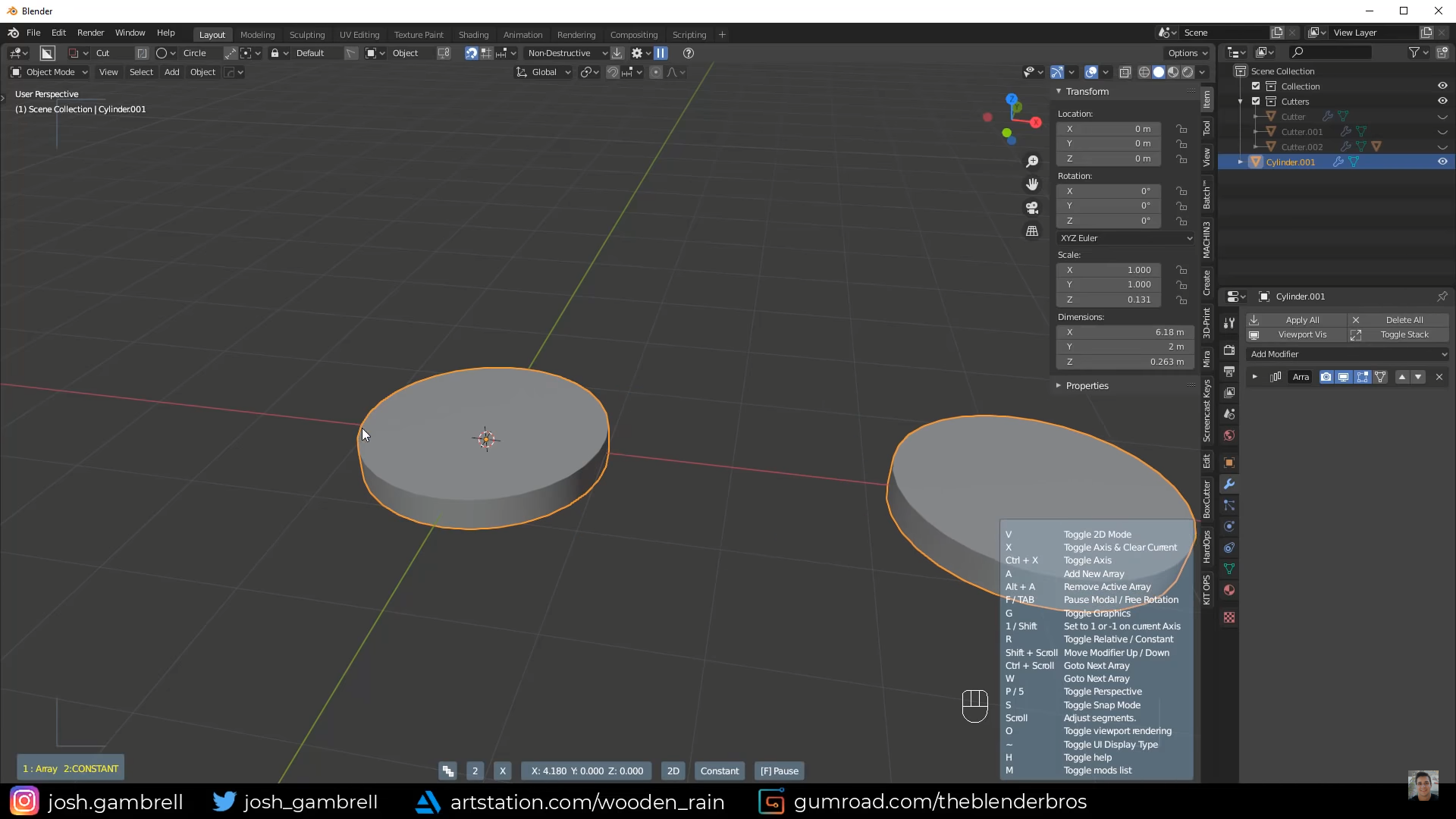
ARRAY V2
스크롤을 올리고 내려서 어레이 개체 수 조절 가능.
ARRAY MODIFIER 딱히 안써도 되겠네

근데 이걸 CTRL +X 누른상태로 마우스를움직여보면 이렇게됨
X키만누르면 X, Y,Z 축 변경 가능
암튼 이건 해봐야안다..
728x90'블렌더 3D' 카테고리의 다른 글
Hard OPS/ Box Cutter 애드온 사용기 (0) 2022.07.10 Data Transfer 기능 활용하기 (1) 2022.07.10 모델링 연습 (완) (0) 2022.06.11 블렌더 uv맵의 체커보드 패턴은 (0) 2022.06.08 uv 언래핑 스터디노트 (0) 2022.06.06