-
[Blender] Cell Francture addon 사용하기블렌더 3D 2023. 12. 12. 12:18728x90반응형

옵션이 많아도 너무많은 cell fracture... 일단 annotation Pencil 선ㅌ낵해서 Point Source 바꿔줌
annotation pencil로 그려준 라인을 따라서 부서질거임 .. 부서질때 가이드라인을 주는것
Source Limit: 기본적으로 벽이 부서질 조각의 수. 기본으로 100으로되어있지만 400으로늘려줌(벽 부서지는시뮬)
Noise: 랜덤니스 .. 1로설정
Recursion: 부서진 조각을 또 작게 나눠줄것 (1 로 설정)
Material : 1 부서진 조각의 면에 material 1을 입혀줌 (material 1은 첫번째가 아닌 두번째 머티리얼, 머티리얼은 0, 1, 2.. 이렇게 0부터 시작함)
https://www.youtube.com/watch?v=xo8D-HI333s
Collection: 새 ㅋ ㅗㄹ렉션을 만들어서 거기에 부서진 조각들을 모아줄것임 이름 설정해주고 ok눌러주자

이렇게 그려진 선을 따라서 조각남 굿굿굿
이제 오리지날월을
삭제해주면됨삭제하지말고 안보이게해주기! 이따가 써먹을거임
Individual origin 으로 설정하고
전체 조각들선택한다음 s로 줄여줌
약간의 갭을 줘야지 피직스가 잘 작동하기때문이라고함

서로 닿지않게 잘 줄여줌
이래야 폭발? 안함

Rigid body 피직스 탭에서 선택해주고
type: Active
Collisions Shape: Covex Hull
Surface response Friction: 0.9 마찰? 을의미하는듯
Sensitivity에서
Collision Margin 켜주고
Margin: 0,01m 콜리젼의 틈? 간격을 말하는듯
이렇게 한조각에 리지드바디 시뮬을 걸어주었으면
나머지 조각들에도 모두 똑같이걸어줘야함
한조각 선택된상태로 뷰포트창에서 a눌러서 모두선택

그럼 아까 먼저 선택한 한조각만 밝은 오렌지빛으로 되어있을것임
이상태로 object> rigid body> copy from active 선택해주자
이럼 다른조각들 모두 밝은 오렌지빛에 걸린 rigid body 옵션이 적용됨

스피어 만들어서 y축을따라 움직이게 애니메이션 key frame 잡아줌

스피어에도 리지드바디 걸어주고
Friction 0.9
Collision Margin : 0.01로 설정함
이러고 그냥 실행해보면 리지드바디 물리가 적용된 스피어가 그냥 아래로 떨어짐..
그러니 애니매이션이 이 구를 컨트롤하게 해줘야함
Settings에서 Animated 꼭 체크

대박신기해..
근데조각들이 다 아래로떨어지니 바닥 만들어주자

plane 추가하고 rigid body 넣어줌
Type: Passive 왠진모르겠지만 떨어지는 조각들으 받아줄거니까 passive인가..?
Friction 0.9
Collision Margin 0.01
하 자꾸 물리 엔진 써보려고하면 블렌더 꺼짐 ㅠ
내컴터 문젠거야..?
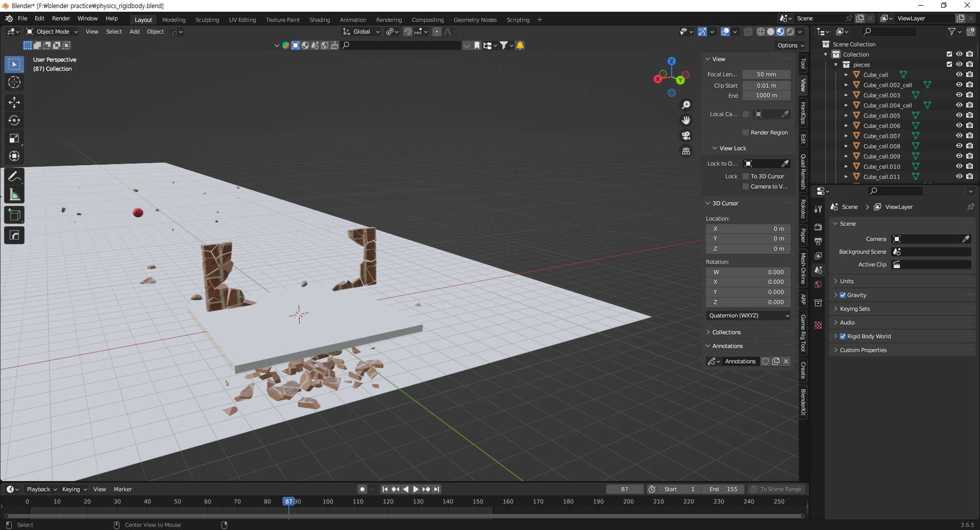
암튼 잘 부서지고 잘 바닥으로 쌓이는데
공이 벽 통과하고 걍 멈춰있는게 너무 부자연스러움
공이 통과하고나서 떼구르르 굴러 떨어지는모습을 추가하고싶음
공에 프레임 12까지만 animated 영향을 주고
프레임 13부터는 animated 영향을안주고싶다

그렇다면 animated 체크박스를 12까지만 켜두고
13에서는 체크박스를 끄고 key frame 추가하면됨
13부터는 animated가 꺼져서 걍 굴러갈것임

벽의 가장자리는 고정시키고 가운데부분만 날리게하고싶음
z키누른상태로 이렇게 바깥부분애들만 선택해주고

시프트누르고 조각 하나 더 선택해서
rigid body 옵션을 Passive로 바꿔주자

그대로 object> rigid body> copy from active 해줌
그럼 아까처럼 한조각에 설정된 rigid body option(passive_가 다른 선택된 조각들에도 적용된다

근데 처음부터 금가있는게 거슬린다고함
처음에는 금가있는모습이 안보였으면좋겠다고함 맞지맞지..
그래서 아까 삭제하지않고 감춰둔 오리지날 월이 힘차게 나오는것임
1프레임에 가서 오리지날월을 켜둔상태의 키프레임을 찍어주자

말로하면 어렵지만 걍 오리지날월의 렌더링 버튼에 마우스 오버한다음 i눌러주면됨 
벽 부시기 일보직전의 프레임 (6프레임)에 가서도
한번더 아웃라이너의 렌더 버튼에다가 i누르고 키프레임찍어줌
바로 다음프레임은 벽이 박살나는 장면임
그 프레임(7프레임)에가서 오리지날벽 숨겨주고 키프레임 찍어준다!
근데 뷰포트에서 재생만 해가지고서는
이 오리지날월 보이기/감추기가 제대롭 ㅗ이지않음
렌더링을해야함
히히 완성
728x90'블렌더 3D' 카테고리의 다른 글
[Blender] Shadow catcher 사용법 (0) 2024.01.25 [Blender] 애드온 : Voxel Heat Diffuse Skinning (0) 2023.11.02 [Blender] 리토폴로지시 꿀팁 모디파이어 사용하기 (0) 2023.09.06 [Blender] 리토폴로지시 무릎, 팔꿈치 손쉽게 더하는법 (무릎, 팔꿈치 등등) (0) 2023.09.06 [Blender] 스컬핑 똥손임을 인정합니다 (0) 2023.08.13