-
[후딘이] 대충 다시 곱씹어보는 프로시쥬얼 모델링 프로세스와 노드Houdini 2024. 5. 23. 16:42728x90반응형

일단은 이것이 치즈형태의 지오메트리를 만들어준 노드..
박스형태로시작> 사이즈 변경

match size 노드에서 justy Y: Min 으로해줌 이것이 무슨의민지 대충 이해하기로는
y가 항상 min값인것
사이즈를 아무리키워도 y는 최저값, 즉 바닥에 착붙게 된다는 .. 그런뜻같음

갓지피티에게 확인해보자 Matching의 Justify Y 값
Justify Y 값은 지오메트리가 Y축 방향으로 어떻게 배치될지를 지정하는 파라미터입니다.
Min으로 지정한다는 것은 지오메트리의 최하단(y 최소값)이 기준점에 맞춰지도록 배치하는 것을 의미합니다.
예제
- Justify Y = Min: 지오메트리의 최하단(y축에서 가장 낮은 점)이 기준점(보통 0,0,0)에 맞춰지도록 이동됩니다.
- Justify Y = Max: 지오메트리의 최상단(y축에서 가장 높은 점)이 기준점에 맞춰지도록 이동됩니다.
- Justify Y = Center: 지오메트리의 중심(y축의 중앙)이 기준점에 맞춰지도록 이동됩니다.

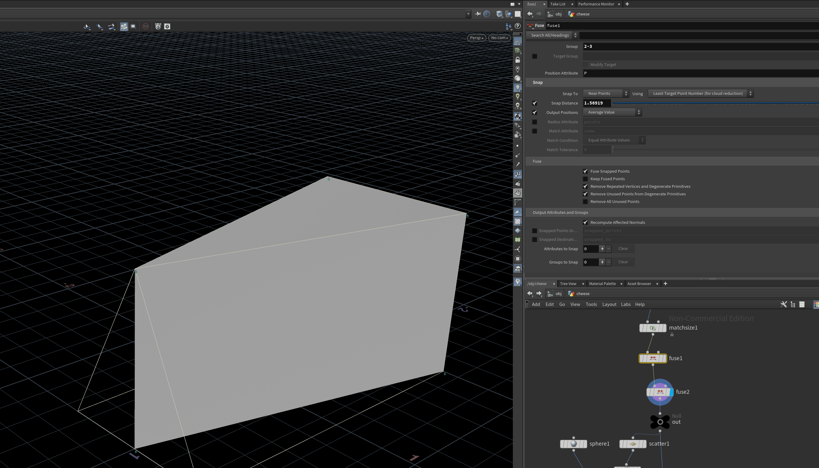
오! 이제 Fuse노드를 힘차게 사용할차례

글씨 왜 작지..?
Fuse 노드는 두 버텍스를 쪼인시켜주는역할을 한다
point number 켜서 버텍스마다 코딱지만한 숫자 붙게 만들어준다음
원하는 숫자를 선택해서 group 에 넣어줌
2,3 버텍스라면 2-3 이렇게
snap distance 키워서 붙게 만들어줌

그럼 이런모습으로 치즈? 케잌?처럼된다! 이제 null로 한번 뽑아주고..
null로 뽑는이유는 대충 터치디자이너랑 비슷한거같음
걍 정리하고 이후 데이터로 사용하기 편하게? 인가..
이제 치즈에 구멍을 뚫어줄 스피어들을 만들자
sphere와 scatter노드를 넣고
두개를 copy to point노드에서 합쳐줌
scatter 밑에 attribute randomize넣어서 스피어 크기를 조절해주자

Attribute Randomize 노드에서 스피어의 최대크기 최소크기 조절! 
Boolean 노드 설명! 
remesh 노드 설명! 두번말하기 귀찮! 
remesh로 폴리곤을 너무 잘게 쪼갰다면 poly reduce로 약간의 최적화를.. 80%정도? poly reduce 노드는 블렌더랑 지브러쉬의 decimate가 생각나는..
3d툴은 기본적으로 겹치는 부분이 많아서 뭐든 한번 배우고나면
다른 툴과 뇌속 동기화하기가 쉬운거같다.............
배우기 쉽다는 말아님...
그리고 attribute Noise 적용해주고



그아래 smooth와 subdivde 노드 넣어서 부드럽게하고 메시 디테일도 살려줌 대충완성!!!
728x90'Houdini' 카테고리의 다른 글
[후딘이] Poly Wire 노드 = 커브를 메쉬로 변환 (0) 2024.05.23 [후딘이] Resample 노드가 하는 일? (0) 2024.05.23 [후딘이] Attribute Noise 노드 (0) 2024.05.23 [후딘이] VDB 노드들 정리 (1) 2024.05.23 [호디니] 표면장력 surface tension (0) 2024.05.23