-
[houdini] RBD 리지드바디 시뮬레이션이 제대로 안되던이유Houdini 2024. 5. 29. 11:02728x90반응형

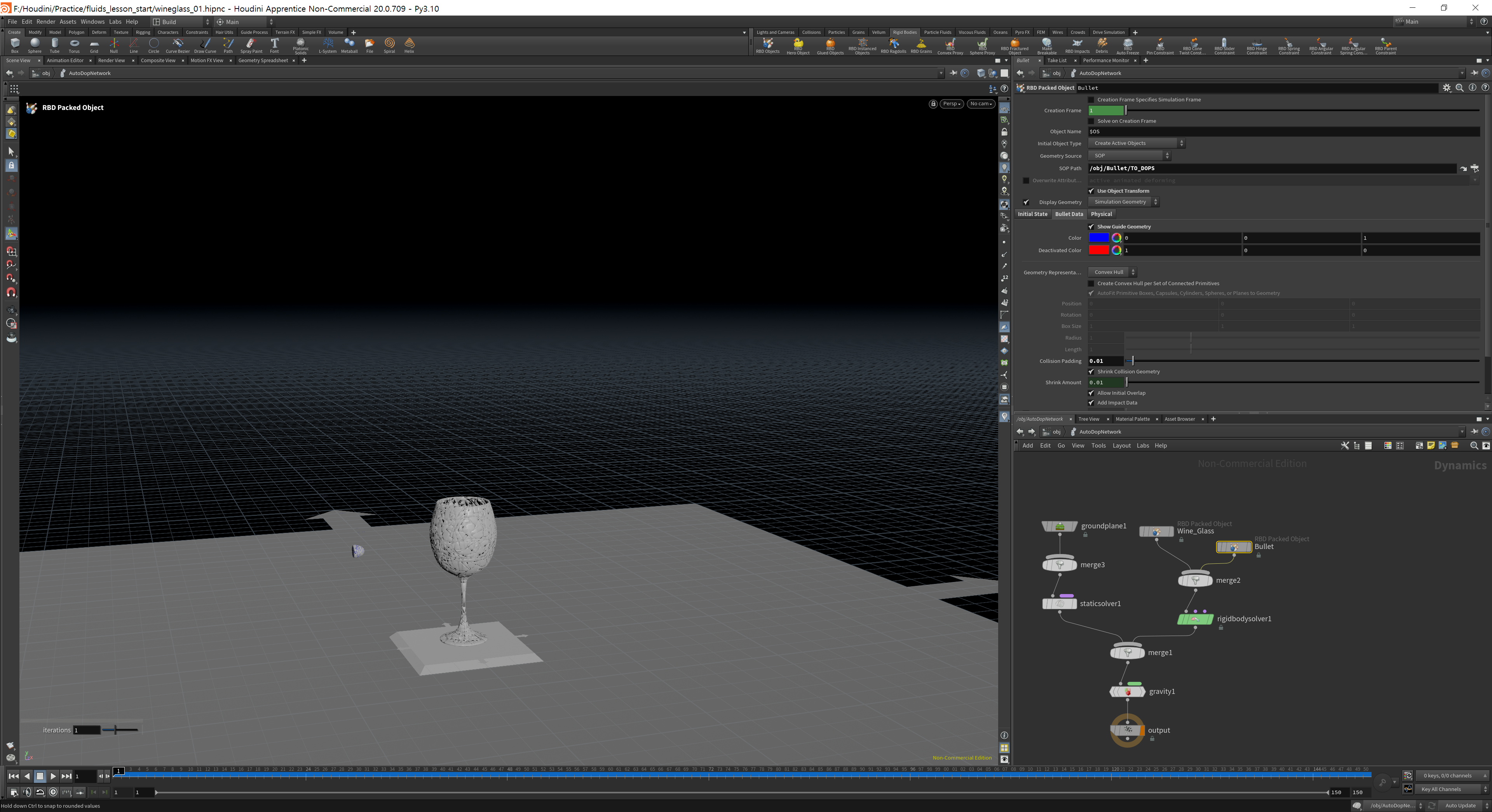
총알로 와인잔 깨기 하고있는데
총알이 지나가도 와인잔이 영향을 안받아서
어제 밤늦게까지하다가 울면서 잠듬 흑흑...
알고보니
총알이 너무 작아서!
콜리젼이 제대로 안들어가서였음

이경우 방법은 총알 크기를 키우거나 / 콜리젼을 더 디테일하게 설정해주거나(Collision padding)
콜리젼 padding 수치를 낮추면 콜리젼이 더 디테일하게 들어가는데
collision padding은 AutoDopNet> Bullet(리지드바디영향주는오브젝트,여기서는총알)>BulletData
에서 설정을 바꿔줄수있다.
Show guide geometry눌러서 켜보고 파란색이 제대로 들어갔는지를확인해보면됨

총알크기 키우는방법도있음 728x90'Houdini' 카테고리의 다른 글
[후디니] Build> Solaris 렌더링 (0) 2024.05.29 [후디니] Retime 노드 로 애니매이션 재생을 프레임별 지정하기 (0) 2024.05.29 [후디니] ocean 표면 타일링 숨기는법(scatter) (0) 2024.05.28 [후디니] Particle separation 연결하기(필수) (0) 2024.05.28 [후디니] SDF -Signed Distance field (0) 2024.05.28