-
[Blender 3d] CGBoost 사과 튜토리얼 Alt+D 복사와 Shift+D 복사의 차블렌더 3D 2021. 7. 22. 22:02728x90반응형
Alt+ D를 해서 사과를 복사해주는 이유는 Shift+D를 해서 복사할 경우
별개의 메쉬를 생성해서 복사하는데 Alt+D를 하면 링크된 하나의 메쉬로 들어가기 때문이라고함!

Alt+D를 사용하여 복사한 모습
별개인것 처럼 보이지만 사실은 링크되어있는 하나의 메쉬고
같은 메쉬 정보를 공유하기 때문에
하나를 수정하면 다른 사과도 수정이 된다는 뜻
Alt+D를 이용하여 사과를 여러개 복사해주자~~~
로테이션을 이용하여 다양하게 배치해주기

이후 Scene 컬렉션 안에다 실린더 메쉬를 추가해줌
이떄 drop 컬렉션 안에 메쉬가 추가되지 않도록 주의할 것
이 실린더는 사과를 떨어뜨리는 애니매이션을 적용할때 사과가 밖으로 튀어나가지 않게
잡아주는 역할을 할 거임
사과가 통과해야하니까 실린더의 위아래면을 날려준다
실린더 메쉬를 추가했을 때 나오는 Add Cylinder 창에서
Cap Fill type을 Nothing으로 바꿔주면 캡(위 아래 면)이 사라짐
실린더를 Bowl 안에 넣어주고 크기를 줄여주자

그리고 지난번에 실패했던 단계 반복..
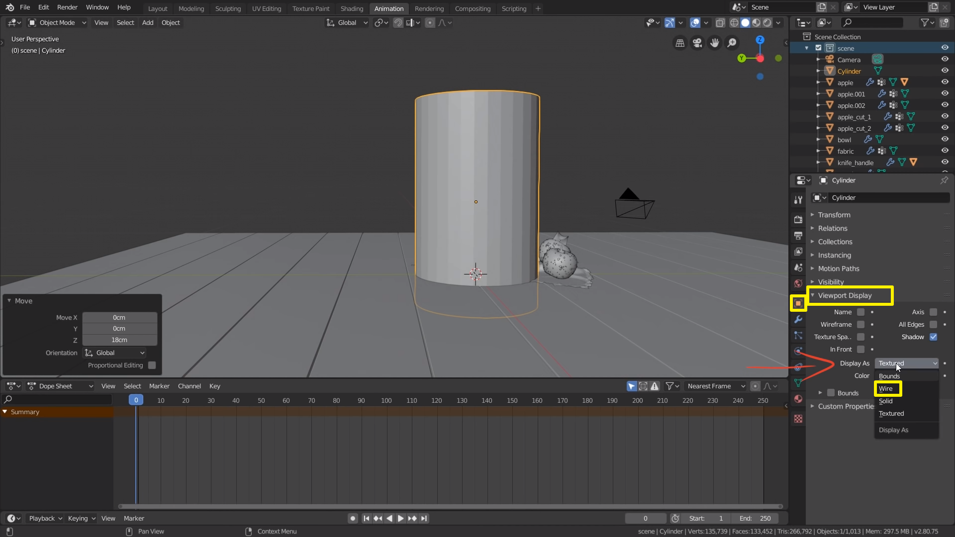
Object Properties( 주황색 아이콘) 탭에 가서
Viewport Display-> Display As를 "Wire"로 변경
그럼 실린더 메쉬가 Wire로 변한다.

이때 Show Overlay 설정 꺼져있지 않나 확인할 것.!
728x90'블렌더 3D' 카테고리의 다른 글
[Blender 3D] CGBoost 사과 튜토리얼 13화 Lighting (0) 2021.07.24 [Blender 3D] CGBoost 사과 튜토리얼 13 라이팅 조명 메뉴 정리 (0) 2021.07.24 [Blender 3d] CGBoost 사과 튜토리얼 물방울 Particles 설정하기(2) (0) 2021.07.21 [Blender 3d] CGBoost 사과 튜토리얼 물방울 Particles 설정하기(1) (0) 2021.07.21 [Blender 3d] CGBoost 사과 튜토리얼 part10-uv Editing (0) 2021.07.21