-
[후딘희] flip simulationsHoudini 2024. 5. 21. 23:10728x90반응형

어렵다어려워
앞에서 정리한내용 토대로 물 시뮬 만들어보는중
flip source라는 노드는 dop flip source를 가져왔떠니 이름이 저렇게 바뀌어서 가져와짐
블렌더에서 flip fluid 사용할때를 생각해보면
물 시뮬을 하는 구간에 박스가 생기는데 그걸 만들어주고
시뮬레이션을 계산해주는? 그런 중요한 역할을 하는것같음

primitive properties 노드를 갖다붙여주자 
Volume 탭으로가서 display mode를 Invisible로 
primitive 노드 붙이고 저렇게 수정해주자 voxel size는 파티클사이즈에 영향안줌
파티클사이즈는 particle separation으로 조정가능

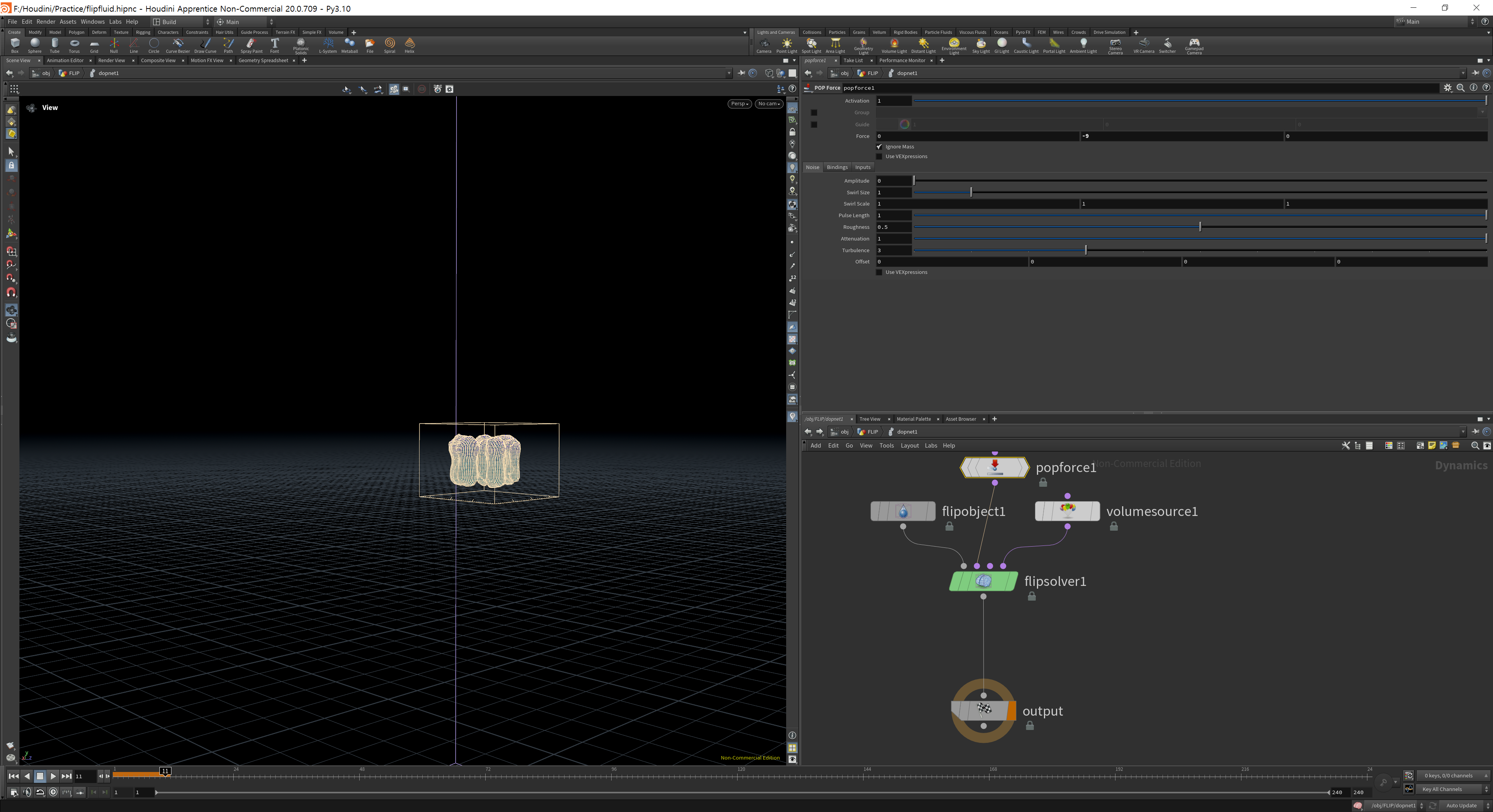
dop network 추가 dop network 안으로 들어가면

이렇게 flip object> flip solver> gravity > output 노드가들어가도록만들어줌 
sop path 원래 있떤 경로 default particle 이 있었는데 지워주었음 
volumesource 노드를 추가하고!
input을 first context geometry 로 바꿔주자.
앞에있는 지오메트리 정보를 받아 사용한다는 의미 대충 그런의미
아주..흥미로운 무엇인가가 만들어짐

pop force를 gravity 대신 사용할수있음
flipsolver의 두번째 velocity source부분에 연결해주고
force y를 -9로 주자

저 두개 체크하고
orbit the origin선택한다음
다시 시뮬레이션돌려보면
아래로만 떨어지던것이 재밌게변함!

오와ㅏㅏㅏ......... 내가한건 없는데 엄청 멋진 효과를낼수있다!
머리터질거같은데 15분지난거 실화인가?
1시간짜리 어떻게 완강하지?
728x90'Houdini' 카테고리의 다른 글
[호디니] 시뮬레이션이 너무 퐉!! 하고 터지는느낌일때 (1) 2024.05.23 [호디니] pop drag? 속도 효과 주기 (0) 2024.05.22 [호디니] 플립플루이드 시뮬레이션 설정값 바꾸기/ point wrangle 노드 (0) 2024.05.22 [호디니] flip fluid..? 파티클 공부 이어서 (0) 2024.05.22 [후딘희] scatter 노드의 역할 (0) 2024.05.21